

Transceivers zijn dure apparaten.
Te veel spanning kan de transceiver beschadigen.
Te veel spanning kan ontstaan door een defecte voeding.
Als een van de regel transistoren defect raakt komt de volle gelijk gerichte en afgevlakte trafo spanning op de TRX te staan.
Ook kan de regel schakeling het begeven. Zo heb ik hier een Diamond voeding (GSV3000) die maximaal 15 Volt kan leveren bij 30 Ampere.
Deze voeding is instelbaar, maar totaal kan er dus wel meer als 15 Volt uit komen als er iets kapot gaat!
Er is bewust gekozen om geen thyristor beveiliging te maken.
Bij deze vermogens kan je daarmee aardig wat vuurwerk krijgen bij overspanning plus een defecte zekering op zondag tijdens een contest.
De hier voorgestelde schakeling is goed instelbaar, en er gaat niets stuk.
Ik voed mijn TRX met 13 Volt, en heb de schakeling ingesteld op 13,8 Volt.
Dan zit je aan de veilige kant.
opmerking. deze overspannings beveiliging is niet te gebruiken voor een regelbare voeding.

Bouw tips.
Stel de regelbare voeding in op de waarde waarbij u vind dat de spanning afgeschakeld moet worden.
Bijvoorbeeld 13,8 volt.
Draai aan P1 zodat het relais net af valt (de led gaat dan uit).
Dan door middel van draaien aan de voeding controleren of het afschakel moment op de goede plek zit. Zo nodig P1 bijdraaien.
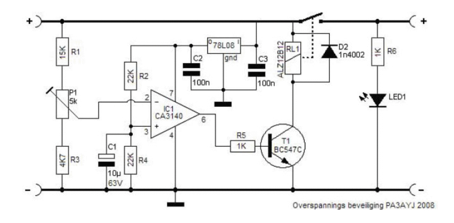
Van de voedingspanning wordt door middel van een 78L08 een spanning gemaakt van ca. 8 Volt.
De 8 Volt spanning wordt gebruikt voor de voeding van de CA3140, tevens wordt door middel van R2 en R4 een referentie spanning afgeleid van 4 Volt.
De referentie spanning wordt vergeleken met de spanning uit de spanningsdeler P1, R1 en R3.
Als de voedings spanning stijgt stijgt ook de spanning op de inverterende ingang van de opamp CA3140.
Als deze spanning hoger wordt dan de referentie spanning daalt de uitgangs spanning van de opamp tot nul.
Daardoor geleid T1 niet meer en het relais valt af. C1 is toegevoegd zodat bij inschakelen het relais iets vertraagd op komt.
Dit is van belang als de voeding al defect is bij het inschakelen.
Het geheel is gebouwd op een stukje gaatjes print, en kan in de voeding worden ingebouwd of uitwendig worden gebruikt.
Ik zelf gebruik het uitwendig, omdat dit voor mij meer voordelen heeft.
Gebruik voor de CA3140 een voetje!
De dik getekende draden zijn ook dik! Laat de volle stroom niet door het printje lopen.
De afregeling gebeurt met een regelbare voeding,
De transceiver mag daarbij beslist niet aangesloten zijn!!!

